Início » Estrutura Organizacional
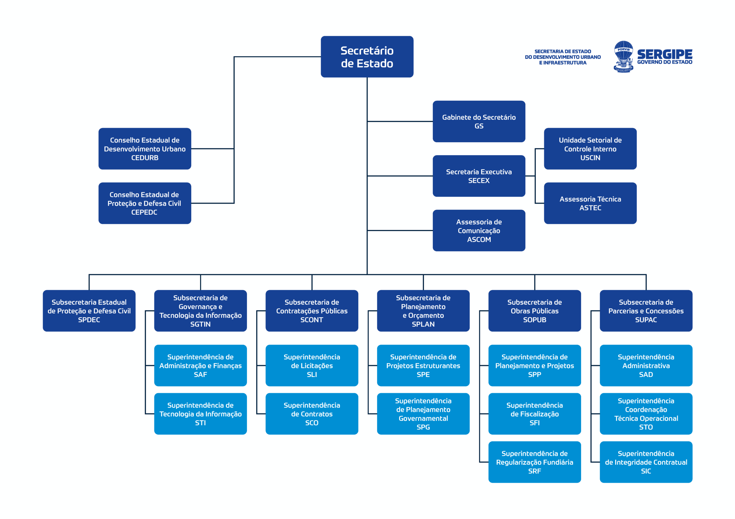
(Clique para ampliar)
De acordo com a Lei Ordinária 9.156/2023, de 08 de janeiro de 2023, que dispõe sobre a Estrutura Organizacional Básica da Administração Pública Estadual – Poder Executivo, e dá providências correlatas.
(Publicado no Diário Oficial do Estado no dia 01 de setembro de 2025)
Nota explicativa:
Considerando que o processo legislativo requer que os regimentos dos órgãos públicos sejam efetuados mediante decreto governamental, e diante da ainda recente entrada em vigor da Lei 9.156/2023, que dispõe sobre a estrutura organizacional básica da Administração Pública Estadual, a SEDURBI está, neste momento, envidando todos os esforços possíveis a fim de sanar essa pendência, que possibilitará a disponibilização do devido organograma.
A Secretaria de Estado do Desenvolvimento Urbano Infraestrutura – SEDURBI, órgão integrante da Administração Pública Direta do Poder Executivo do Estado de Sergipe, passa a ter a estrutura organizacional básica disposta neste Decreto.
A Secretaria de Estado do Desenvolvimento Urbano e Infraestrutura – SEDURBI, é diretamente subordinada ao Governador do Estado, sendo dirigida pelo Secretário de Estado do Desenvolvimento Urbano e Infraestrutura, e rege-se pela Lei nº 9.156, de 08 de janeiro de 2023, e suas alterações, pelo disposto neste Decreto e por outras normas legais que lhe forem aplicáveis.
Compete à Secretaria de Estado do Desenvolvimento Urbano e Infraestrutura – SEDURBI:
I – o planejamento, organização, coordenação, regulação e controle das ações referentes à política estadual de infraestrutura, transportes e obras públicas;
II – a política estadual de desenvolvimento urbano;
III – apoio às políticas setoriais de habitação e saneamento;
IV – a política de incentivo à habitação popular e saneamento;
V – o planejamento, a regulação, a normatização e a gestão da aplicação de recursos em políticas de desenvolvimento urbano, urbanização, e saneamento básico, incluindo abastecimento de água potável, esgotamento sanitário e drenagem e manejo das águas pluviais urbanas;
VI – a coordenação do processo de implementação da metodologia BIM – Building Information Modeling no âmbito da Administração Pública Estadual, nos termos do Decreto nº 368, de 1º de agosto de 2023;
VII – a participação na formulação das diretrizes gerais para conservação dos sistemas urbanos de água e para a adoção de bacias hidrográficas como unidades básicas do planejamento e gestão do saneamento;
VIII – a coordenação, a execução e o controle das atividades de
proteção civil;
IX – outras atividades necessárias ao cumprimento de suas finalidades, nos termos das respectivas normas legais e/ou regulamentares.
Gabinete do Secretário – GS
O Gabinete do Secretário unidade interna de assistência direta ao Secretário de Estado, ao qual é diretamente subordinado, presta assessoria e apoio ao titular da pasta em sua atuação funcional e institucional, competindo-lhe:
I – Elaborar, receber, despachar, encaminhar e acompanhar documentações atinentes ao Secretário de Estado;
II – Planejar, supervisionar e coordenar a agenda do Secretário de Estado;
III – Apoiar o Secretário de Estado na participação em eventos e reuniões e no seu relacionamento com representações e autoridades;
IV – Acompanhar o andamento, inclusive de projetos em tramitação no Poder Legislativo, e as providências adotadas relativas às demandas de interesse da Secretaria;
V – Exercer outras atividades correlatas ou inerentes necessárias às suas funções.
Secretaria Executiva – SECEX
A Secretaria Executiva unidade interna subordinada diretamente ao(a) Secretário(a) de Estado, desenvolve ações de coordenação e assessoramento superior, competindo-lhe:
I – Assessorar diretamente o Secretário de Estado no planejamento, na coordenação, execução, acompanhamento e avaliação dos projetos e das ações da Secretaria;
II – Propor, acompanhar e coordenar projetos e atividades prioritárias e de interesse da Secretaria;
III – Coordenar e acompanhar a execução das atividades funcionais desenvolvidas pelas unidades administrativas da Secretaria de Estado;
IV – Acompanhar os trabalhos de elaboração, monitoramento, avaliação e revisão dos instrumentos de planejamento da Secretaria de Estado;
V – Propor, coordenar e acompanhar melhorias nos processos de trabalho da Secretaria de Estado;
VI – Acompanhar a execução orçamentária e financeira da Secretaria de Estado;
VII – Exercer outras atividades correlatas ou inerentes necessárias às suas funções.
Ao dirigente da Secretaria Executiva incumbe substituir o Secretário de Estado em suas ausências e impedimentos.
Para o desempenho de suas funções, a Secretaria Executiva é estruturada nas seguintes subunidades:
I – Assessoria Técnica – ASTEC;
II – Unidade Setorial de Controle Interno – USCIN.
Assessoria de Comunicação – ASCOM
A Assessoria de Comunicação unidade interna subordinada diretamente ao Secretário de Estado, desenvolve ações de comunicação institucional e está sujeita à orientação normativa, à supervisão técnica e à fiscalização específica do órgão central do Sistema de Atividades Administrativas de Comunicação Social, do Poder Executivo, previsto no art. 36 da Lei n.º 9.156, de 08 de janeiro de 2023, do qual é integrante, competindo-lhe:
I – Definir e coordenar estratégias de comunicação institucional e demais ações que vinculem a imagem institucional nos âmbitos interno e externo da Secretaria;
II – Coordenar a publicação e divulgação dos veículos editoriais e informativos internos da Secretaria;
III – Coordenar as atividades de Cerimonial da Secretaria;
IV– Coordenar as atividades de relações públicas na Secretaria;
V – Desenvolver programas de divulgação de caráter institucional, visando a disseminação de projetos e ações da Secretaria de interesse da coletividade;
VI – Implementar e coordenar o fluxo de informações institucionais, disponibilizando-as interna e externamente;
VII – desempenhar outras atividades correlatas ou inerentes às suas funções.
Subsecretaria de Governança e Tecnologia da Informação – SGTIN
A Subsecretaria de Governança e Tecnologia da Informação unidade interna subordinada diretamente ao Secretário de Estado, exerce atividades de gestão contábil, financeira, patrimonial, de pessoas e de tecnologia da informação, competindo-lhe:
I – Planejar, coordenar, executar e controlar as atividades de gestão contábil, financeira, patrimonial no âmbito da Secretaria;
II – Supervisionar as matérias de governança e gestão corporativa, compreendendo as dimensões de organização e modernização institucional e de gestão de pessoas;
III – planejar, coordenar, executar e controlar as atividades relacionadas à gestão de tecnologia da informação, no âmbito da Secretaria;
IV – Exercer outras atividades correlatas ou inerentes necessárias às suas funções.
Para o desempenho de suas funções, a Subsecretaria de Governança e Tecnologia da Informação é estruturada nas seguintes subunidades:
I – Superintendência de Administração e Finanças – SAF;
II – Superintendência de Tecnologia da Informação – STI.
Subsecretaria de Planejamento e Orçamento – SPLAN
A Subsecretaria de Planejamento e Orçamento unidade interna subordinada diretamente ao Secretário de Estado, exerce atividades de assessoramento estratégico, formulação, monitoramento e avaliação de planos, programas, projetos e ações no âmbito da Secretaria e está sujeita à orientação normativa, à supervisão técnica e à fiscalização específica do órgão central do Sistema de Atividades Administrativas de Planejamento, Orçamento e Gestão Estratégica, do Poder Executivo, previsto no art. 36 da Lei n.º 9.156, de 08 de janeiro de 2023, do qual é integrante, competindo-lhe:
I – Coordenar a elaboração, o monitoramento, a avaliação e a revisão do Plano Plurianual – PPA, da Lei Orçamentária Anual – LOA e do Planejamento Estratégico do Governo, no âmbito da Secretaria;
II – Assessorar o Secretário de Estado na tomada de decisões estratégicas concernentes aos planos e programas desenvolvidos pela Secretaria;
III – Coordenar a elaboração, o monitoramento, a avaliação e a revisão do planejamento estratégico setorial;
IV – Supervisionar a elaboração do Plano de Contratações Anual, no âmbito da Secretaria;
V – Coordenar a formulação, o monitoramento e a avaliação de projetos estruturantes no âmbito das competências da Secretaria;
VI – Exercer outras atividades correlatas ou inerentes necessárias às suas funções.
Para o desempenho de suas funções, a Subsecretaria de Planejamento e Orçamento é estruturada nas seguintes subunidades:
I – Superintendência de Projetos Estruturantes – SPE;
II – Superintendência de Planejamento Governamental – SPG.
Subsecretaria de Contratações Públicas – SCONT
A Subsecretaria de Contratações Públicas unidade interna subordinada diretamente ao Secretário de Estado, exerce atividades de licitações e contratos no âmbito da Secretaria e está sujeita à orientação normativa, à supervisão técnica e à fiscalização específica do órgão central do Sistema de Atividades de Administração- Geral, do Poder Executivo, previsto no art. 36 da Lei n.º 9.156, de 08 de janeiro de 2023, do qual é integrante, competindo-lhe:
I – Assessorar o Secretário de Estado no que diz respeito aos processos de contratações públicas no âmbito da Secretaria;
II – Coordenar e promover melhorias nos processos de licitações públicas realizados no âmbito da Secretaria;
III – Supervisionar e promover melhorias nos processos de formalização, execução, acompanhamento e prestação de contas dos contratos administrativos e instrumentos congêneres no âmbito da Secretaria;
IV – Exercer outras atividades correlatas ou inerentes necessárias às suas funções.
Para o desempenho de suas funções, a Subsecretaria de Contratações Públicas é estruturada nas seguintes subunidades:
I – Superintendência de Licitações – SLI;
II – Superintendência de Contratos – SCO.
Subsecretaria de Obras Públicas – SOPUB
A Subsecretaria de Obras Públicas unidade interna subordinada diretamente ao Secretário de Estado, exerce atividades de planejamento, elaboração de projetos e fiscalização de obras públicas, bem como ações necessárias à regularização fundiária de áreas de interesse do Estado para implementação de políticas públicas, competindo-lhe:
I – Coordenar, implementar e controlar políticas de infraestrutura e de obras públicas, no âmbito da Secretaria;
II – Supervisionar a fiscalização de obras e serviços de engenharia contratados no âmbito da Secretaria, com o objetivo de garantir que os serviços e as obras executadas e entregues estejam em conformidade com as legislações pertinentes e com os requisitos técnicos previstos no contrato;
III – Cooperar tecnicamente na formulação e no desenvolvimento da política estadual de incentivo à habitação popular e de interesse social e de regularização fundiária;
IV – Exercer outras atividades correlatas ou inerentes necessárias às suas funções.
Para o desempenho de suas funções, a Subsecretaria de Obras Públicas é estruturada nas seguintes subunidades:
I – Superintendência de Planejamento e Projetos – SPP;
II – Superintendência de Fiscalização – SFI;
III – Superintendência de Regularização Fundiária – SRF.
Subsecretaria de Proteção e Defesa Civil – SPDEC
A Subsecretaria de Proteção e Defesa Civil unidade interna subordinada diretamente ao Secretário de Estado, constituindo-se no órgão central de proteção e defesa civil, conforme previsto no art. 12 da Lei Estadual nº 8684, de 19 de junho de 2020, além das competências do art. 7º da Lei Federal nº 12.608, de 10 de abril de 2012, tem as seguintes atribuições:
I – Promover e coordenar o Sistema Estadual de Proteção e Defesa Civil – SPDEC, em articulação com a União e os Municípios;
II – Realizar abordagem sistêmica através de ações de prevenção, mitigação, resposta e recuperação; III – expedir normas para implementação e execução de Plano Estadual de Proteção e Defesa Civil;
IV – Orientar e supervisionar as ações de defesa civil; V – elaborar e implementar planos, programas e projetos de defesa civil;
VI – Manter o cadastro produzido pelos Municípios das áreas suscetíveis à ocorrência de desastres com suas respectivas caracterizações, levantamento e mapeamento;
VII – Identificar as bacias hidrográficas com risco de ocorrência de desastres;
VIII – Manter sistema de monitoramento meteorológico, hidrológico e geológico das áreas de risco, bem como dos riscos biológicos, nucleares e químicos;
IX – Produzir alertas sobre a possibilidade de ocorrência de desastres, em articulação com a União e os Municípios;
X – Incentivar a pesquisa sobre desastres e o ensino destinado à pesquisa, extensão e capacitação de recursos humanos, com vistas ao gerenciamento e à execução de atividades de proteção e defesa civil, em articulação com órgãos internacionais, federais e estaduais especializados;
XI – Manter sistema de informações de desastres compatível com o sistema nacional de informações e monitoramento de desastres;
XII – Elaborar e propor ações voltadas ao aperfeiçoamento de programas para Proteção e Defesa Civil, bem como o desenvolvimento de novos programas e projetos;
XIII – Identificar e sugerir o uso de recursos orçamentários e financeiros a serem utilizados em ações de proteção e defesa civil;
XIV – Analisar e sugerir alterações em políticas públicas de desenvolvimento que possam aperfeiçoar a prevenção e a resiliência a desastres;
XV – Instruir processo para declaração de estado de calamidade pública ou situação de emergência, quando de competência do Estado;
XVI – Estimular comportamentos de prevenção capazes de evitar ou minimizar a ocorrência de desastres;
XVII – Estimular a reorganização do setor produtivo e a reestruturação econômica das áreas atingidas por desastres;
XVIII – Apoiar os Municípios na implantação dos órgãos municipais de proteção e defesa civil e núcleos de proteção e defesa civil, de acordo com os procedimentos estabelecidos pelo órgão central do Sistema Nacional de Proteção e Defesa Civil – SINPDEC;
XIX – Apoiar os Municípios na elaboração da carta geotécnica;
XX – Apoiar, se necessário, as vistorias em edificações e áreas de risco e promover, quando for o caso, a intervenção preventiva e a evacuação da população das áreas de alto risco ou das edificações vulneráveis;
XXI – Apoiar os Municípios no mapeamento das áreas de risco, nos estudos de identificação de ameaças, suscetibilidades, vulnerabilidades e risco de desastre e nas demais ações de prevenção, mitigação, resposta e recuperação;
XXII – Providenciar a distribuição e o controle dos suprimentos necessários ao abastecimento em situações de desastres;
XXIII – Propor o disciplinamento do controle, manuseio e transporte de produtos perigosos, bem como do seu armazenamento provisório;
XXIV – Subsidiar os Gabinetes do Secretário e do Governador do Estado com informações relacionadas à Proteção e Defesa Civil, em casos de situação de emergência e estado de calamidade pública ou na iminência de sua ocorrência;
XXV – Requisitar em caso de desastres ou na iminência:
a) Temporariamente, servidores e recursos materiais de órgãos ou entidades integrantes do SEPDEC, necessários para emprego em ação de defesa civil;
b) Recursos financeiros, materiais e humanos necessários à eficácia de seu desempenho, obedecida a legislação vigente;
XXVI – Propor ao Governador do Estado a homologação de situação de emergência ou de estado de calamidade pública, observando os critérios estabelecidos pela Política Nacional de Proteção e Defesa Civil;
XXVII – Propor ao Governador do Estado a política e as diretrizes que devem orientar a ação governamental nas atividades de defesa civil do Estado;
XXVIII – Exercer outras atividades correlatas ou inerentes necessária às suas funções.
A estrutura da Subsecretaria de Proteção e Defesa Civil será detalhada mediante portaria específica, emitida pelo Secretário de Estado do Desenvolvimento Urbano e Infraestrutura.
Subsecretaria de Parcerias e Concessões – SUPAC
A Subsecretaria de Parcerias e Concessões unidade interna subordinada diretamente ao Secretário de Estado do Desenvolvimento Urbano e Infraestrutura, tem por finalidade coordenar e supervisionar, em âmbito técnico‐administrativo, a gestão dos contratos de concessão de serviços públicos e de parcerias público‐privadas no âmbito da SEDURBI, incluindo os contratos acessórios e instrumentos de gestão associada, competindo-lhe:
I – Assessorar o Secretário de Estado, na qualidade de representante do Poder Concedente, na definição de diretrizes e estratégias relativas às concessões e parcerias;
II – Acompanhar a execução dos contratos de concessão e de seus instrumentos acessórios, promovendo a articulação das áreas envolvidas;
III – Apoiar a coordenação dos instrumentos de gestão associada que sejam vinculados às concessões sob responsabilidade da SEDURBI;
IV – Monitorar riscos operacionais, financeiros, jurídicos e institucionais relacionados à execução dos contratos;
V – Promover a articulação administrativa entre o Poder Concedente e as concessionárias, garantindo o fluxo de informações e o registro documental pertinente;
VI – Acompanhar o cumprimento das metas contratuais e dos indicadores de desempenho pactuados;
VII – Apoiar o Secretário de Estado, dentro dos limites de sua delegação, no exercício das prerrogativas do Poder Concedente;
VIII – Fomentar a transparência ativa dos contratos sob sua competência, assegurando a publicidade dos dados e informações relevantes ao público;
IX – Articular‐se com a Agência Reguladora, a Procuradoria‐ Geral do Estado e demais órgãos de controle, prestando suporte técnico‐ administrativo aos processos de fiscalização;
X – Propor, quando necessário, a instauração de procedimentos internos de apuração de descumprimento ou de revisão contratual, resguardadas as competências da PGE, da Agência Reguladora ou da autoridade competente;
XI – Exercer outras atribuições correlatas, determinadas pelo Secretário de Estado ou previstas em normas complementares.
As atribuições específicas da Subsecretaria de Parcerias e Concessões – SUPAC e suas respectivas Superintendências poderão ser disciplinadas por Portaria do Secretário de Estado do Desenvolvimento Urbano e Infraestrutura.
Para o desempenho de suas funções, a Subsecretaria de Parcerias e Concessões é estruturada nas seguintes subunidades:
I – Superintendência Administrativa – SAD;
II – Superintendência Coordenação Técnica-Operacional – STO;
III – Superintendência de Integridade Contratual – SIC.
Extraído do Portal de Legislação do Governo de Sergipe – LegisOn https://legislacao.se.gov.br/
Secretário de Estado do Desenvolvimento Urbano e Infraestrutura – SEDURBI
Luiz Roberto Dantas de Santana
Telefone: (79) 3198-5306
E-mail: gabinete@sedurbi.se.gov.br
GS – Gabinete do Secretário
Camilla Gois Melo
Telefone: (79) 3198-5306
E-mail: gabinete@sedurbi.se.gov.br
ASCOM – Assessoria de Comunicação
Ana Carla Barreto Alves
Telefone: (79) 3198-5359
E-mail: ascom@sedurbi.se.gov.br
SECEX – Secretaria Executiva
Ana Cristina de Carvalho Prado Dias
Telefone: (79) 3198-5332
E-mail: secex@sedurbi.se.gov.br
ASTEC – Assessoria Técnica
Manoella Feitosa Mendes
Telefone: (79) 3198-5312
E-mail: astec@sedurbi.se.gov.br
USCIN – Unidade Setorial de Controle Interno
Emile Dantas de Carvalho Cartaxo
Telefone: (79) 3198-5317
E-mail: usci@sedurbi.se.gov.br
OUV – Ouvidoria Setorial
Amanda Moraes Sobral Fontes
Telefone: (79) 3198-5317
E-mail: ouvidoria@sedurbi.se.gov.br
SPLAN – Subsecretaria de Planejamento e Orçamento
Hallison de Souza Silva
Telefone: (79) 3198-5363
E-mail: splan@sedurbi.se.gov.br
SPE – Superintendência de Projetos Estruturantes
Manoel Domingos dos Santos Neto
Telefone: (79) 3198-5350
E-mail: splan@sedurbi.se.gov.br
SPG – Superintendência de Planejamento Governamental
Camila Almeida Nascimento
Telefone: (79) 3198-5350
E-mail: splan@sedurbi.se.gov.br
SGTIN – Subsecretaria de Governança e Tecnologia da Informação
Bruno Paixão Moraes Santos
Telefone: (79) 3198-5320
E-mail: daf@sedurbi.se.gov.br
SAF – Superintendência de Administração e Finanças
Mirian de Fátima Silva Rocha
Telefone: (79) 3198-5343
E-mail: daf@sedurbi.se.gov.br
GOF – Gerencia de Execução Orçamentaria e Financeira
Hélio Batista Santos Filho
Telefone: (79) 3198-5322
E-mail: gof@sedurbi.se.gov.br
GRH – Gerente de Recursos Humanos
Sandra Patrícia Silva de Moraes Souza
Telefone: (79) 3198-5330
E-mail: rh@sedurbi.se.gov.br
GMP – Gerência de Material de Patrimônio
Nicanor Farias Neto
Telefone: (79) 3198-5326
E-mail: almoxarifado@sedurbi.se.gov.br
GAA – Gerência de Atividades Auxiliares
André Gustavo Nascimento Santana
Telefone: (79) 3198-5327
E-mail: gaa@sedurbi.se.gov.br
STI – Superintendência de Tecnologia da Informação
André Lucas da Silva Santos
Telefone: (79) 3198-5319
E-mail: gti@sedurbi.se.gov.br
SCONT – Subsecretaria de Contratações Públicas
Evandro da Silva Galdino
Telefone: (79) 3198-5340
E-mail: dac@sedurbi.se.gov.br
SLI – Superintendência de Licitação
Atenéa de Moraes Fontes
Telefone: (79) 3198-5368
E-mail: comissao-licitacao@sedurbi.se.gov.br
SCO – Superintendência de Contratos
Miriany de Oliveira Nunes
Telefone: (79) 3198-5356
E-mail: dac@sedurbi.se.gov.br
SOPUB – Subsecretaria de Obras Públicas
Marcelo Bomfim Cabral
Telefone: (79) 3198-5344
E-mail: dac@sedurbi.se.gov.br
SFI – Superintendência de Fiscalização
Bruno de Souza Oliveira
Telefone: (79) 3198-5345
E-mail: coop@sedurbi.se.gov.br
SPP – Superintendência de Planejamento e Projetos
Vinicius Almeida Melo
Telefone: (79) 3198-5346
E-mail: coop@sedurbi.se.gov.br
SRF – Superintendência de Regularização Fundiária
Luiz Fernando Costa Ferreira
Telefone: (79) 3198-5328
E-mail: csrf@sedurbi.se.gov.br
SUPAC – Subsecretaria de Parcerias e Concessões
Jeferson Dantas Passos
Telefone: (79) 3198-5316
E-mail: ***@sedurbi.se.gov.br
SAD – Superintendência Administrativa
****
Telefone: (79) 3198-5347
E-mail: ***@sedurbi.se.gov.br
STO – Superintendência Coordenação Técnica Operacional
****
Telefone: (79) 3198-5347
E-mail: ***@sedurbi.se.gov.br
SIC – Superintendência Integridade Contratual
****
Telefone: (79) 3198-5347
E-mail: ***@sedurbi.se.gov.br
SPDEC – Subsecretaria de Proteção e Defesa Civil
Luciano Santos Queiroz
Telefone: (79) 3198-5331
E-mail: defesacivil@defesacivil.se.gov.br
Nota explicativa:
Em desenvolvimento
